現在有這樣一個現象,就是很多人到現在也沒有弄明白職業技能等級證書和國家職業資格證書有何異同?現在的職業技能等級證書和以前的職業資格證書有什么區別?
下面我們就為大家詳細地解釋一下這兩個問題!
職業技能等級證書和國家職業資格證書異同

一圖讀懂職業技能等級證書效力
一、政策背景
為貫徹落實中共中央、國務院《新時期產業工人隊伍建設改革方案》《關于分類推進人才評價機制改革的指導意見》精神,根據國務院推進“放管服”改革要求,改革完善技能人才評價制度。

至此,以國家職業資格、職業技能等級、專項職業能力為核心的多元化技能人才評價體系正式確立。電子商務師職業技能等級認定正式開始!!
1. 等級劃分相同
與國家職業資格證書一樣,職業技能等級證書也分為五個級別,分別是初級工、中級工、高級工、技師、高級技師。
依據電子商務師國家職業標準(2005年版)分為高級工、技師、高級技師。
2. 申報條件和流程相同
根據《職業技能等級認定工作規程(試行)》(人社職司便函【2020】17號)的相關規定,評價機構在實施職業技能等級認定時,應當依據國家職業技能標準開展評價活動,并按照人力資源和社會保障部頒布的最新國家職業技能標準進行申報,對考生提交的申報材料、誠信聲明等進行匯總、審核等工作。

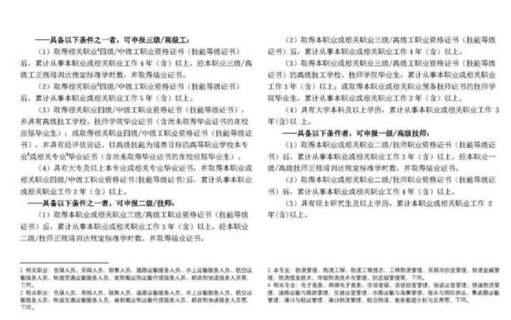
申報條件
3. 考核規范相同
根據《職業技能等級認定工作規程(試行)》(人社職司便函【2020】17號)的相關規定,評價機構應根據國家職業標準確定評價內容和方式,綜合運用理論知識考試、技能操作考核、工作業績評審等方式,對勞動者進行職業能力水平的科學客觀公正評價。
4. 政策待遇相同
持有職業技能等級證書的勞動者,可以享受到與國家職業資格證書同等的職業培訓、就業創業、技能人才等政策待遇,納入人才統計、表彰范圍等多個政策待遇。
5. 查詢網站相同
不論是國家職業資格證書還是職業技能等級證書,其證書信息均可以在技能人才評價證書全國聯網查詢系統(http://zscx.osta.org.cn/)或各省人力資源和社會保障廳官網進行查詢。
二、兩個證書之間的區別
1. 核發單位不同
國家職業資格證書由中華人民共和國人力資源和社會保障部統一印制,證書的填寫、編碼、驗印等按照人力資源和社會保障部有關規定執行。
職業技能等級證書則由經人力資源和社會保障部門公開遴選、備案的用人單位和社會培訓評價組織(以下簡稱“評價機構”),按照統一的編碼規則和參考樣式要求,制作并頒發職業技能等級證書。廣東省電子商務協會入選人社部首批職業技能等級認定第三方評價機構名單,面向全國開展“電子商務師”職業(工種)評價試點工作。

電子商務師證書樣式
2. 證書樣式不同
國家職業資格證書的封面、內頁均印有中華人民共和國國徽。
其中,實行國家職業資格全國統一鑒定的職業,其證書在發證機關(。┨幪子“人力資源和社會保障部職業技能鑒定中心職業技能鑒定專用章”,職業技能鑒定(指導)中心(印)處由省級職業技能鑒定(指導)中心用印。
職業技能等級證書由人力資源社會保障部門備案的用人單位和社會培訓評價組織(以下統稱評價機構)在備案職業(工種)范圍內對勞動者實施職業技能考核評價所頒發的證書。證書由評價機構獨立印制并發放。
證書內頁按照《職業技能等級證書參考樣式》進行印制,并加蓋“評價機構名稱”或“評價機構名稱+職業技能等級認定專用章”印章。
雖然兩者有所不同
但證書的權威性都是一樣的哦!
政策待遇也是一樣的
三、常見Q&A
提問一:對技能人才來說,選擇職業技能等級認定有什么優勢?
回答一:為深化技能人員職業資格制度改革、加強技能人才隊伍建設,水平評價類退出國家職業資格目錄相關工作已于去年完成,從事原有水平評價類的技能人員必須通過職業技能等級認定獲取證明自身能力水平的憑證。
職業技能等級認定側重于職業和工種本身,且與國家職業資格證書的證書效力等同、政策待遇等同。
提問二:怎么辨別評價機構的資質?
回答二:根據相關規定,評價機構需經人力資源和社會保障部的公開遴選并備案后才可以開展相關的職業技能等級認定工作。
相關備案信息可以通過職業技能等級評價機構公示查詢系統進行查詢、辨別(http://pjjg.osta.org.cn/index.html)
更多問題可以通過私信或者評論來咨詢。


