各有關單位:
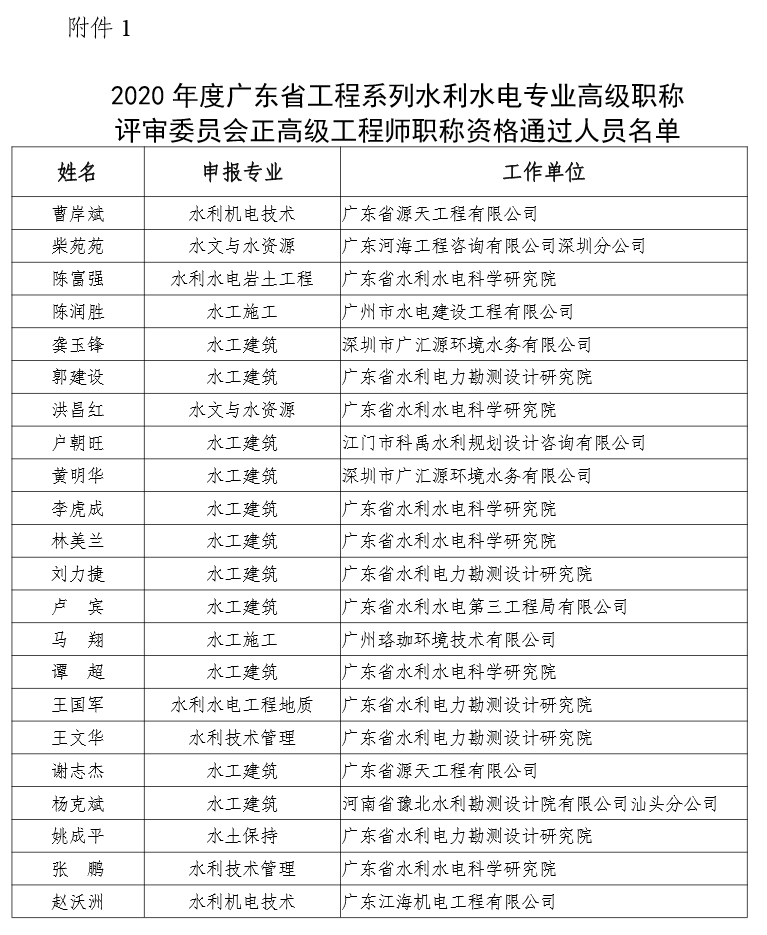
經廣東省工程系列水利水電專業高級職稱評審委員會評審,曹岸斌等22人通過水利水電專業正高級工程師職稱資格評審(通過人員名單詳見附件1)。
請各單位根據規定程序,盡快將本單位通過人員進行評后公示,公示時間不少于5個工作日。
公示結果包括公示張貼表(附件2)及《評委會評審通過人員公示情況表》(附件3)加蓋公章于2021年1月20日前報送廣東省水利學會秘書處(地址:廣州市天河區天壽路116號廣東水利大廈A608室)。
聯系人:鄭曉玲020-38356009;李慧敏020-38356332。
附件:1.2020年度廣東省工程系列水利水電專業高級職稱評審委員會正高級工程師職稱資格通過人員名單
2.公示張貼表格式
3.評委會評審通過人員公示情況表
廣東省工程系列水利水電專業
高級職稱評審委員會
2020年12月16日



