廣州市來穗人員服務管理局關于印發《廣州市積分制入戶管理辦法實施細則》的通知
各區人民政府,市政府各部門、各直屬機構:
《廣州市積分制入戶管理辦法實施細則》業經市政府14屆223次常務會議審議通過,現印發你們,請認真組織實施。
廣州市來穗人員服務管理局
2016年10月27日
廣州市積分制入戶管理辦法實施細則
第一條 為推進來穗人員積分制入戶管理,根據《廣州市積分制入戶管理辦法》(以下簡稱“辦法”),結合我市來穗人員服務管理工作實際,制定本實施細則。
第二條 我市積分制入戶指標體系包括文化程度、技術能力、急需工種或職業資格、社會服務、納稅、創新創業及職住區域等7項積分指標,總積分為各項指標的累計得分,申請人總積分滿60分(可隨積分制入戶指標體系進行調整)可申請入戶。
市來穗人員服務管理部門根據申請人在本市繳納社會醫療保險、辦理居住證時間排名和年度積分制入戶指標總量,確定擬給予入戶人員名單。在本市繳納社會醫療保險時間排名相同的情況下,按照在我市連續辦理《廣東省居住證》的時間排名。凡經兩輪排名后排序相同的,作并列排名處理。凡并列排名者具有同等積分制入戶資格。
積分制入戶指標體系、排名規則根據我市經濟社會發展需要可以進行調整,經市人民政府同意后向社會公布。
第三條 辦法所稱的學歷指納入國民教育序列等國家承認的學歷,且取得了有關學歷鑒定或者驗證證明。
辦法所稱的職稱是指通過全國統一考試、經人力資源社會保障部門評審、認定取得有效的專業技術資格。
辦法所稱的在本市合法穩定就業(創業)是指與用人單位簽訂了一年期及以上勞動合同且已辦理就業登記的勞動者,或者在廣州轄區內辦理了工商登記的企業出資人和個體工商戶經營者。
辦法所稱的繳納社會保險滿四年是指在廣州地區正在參加五項社會保險且已經累計繳費均滿四年。繳納社會醫療保險是指繳納職工社會醫療保險。凡繳納社會保險時限計算至申請截止日的上月底。外地轉入社保、補繳社保不計算年限,重復參保期間不重復計算年限。已領取了失業待遇的申請人,其原失業保險參保年限納入累計繳費時間。根據《關于非廣州市城鎮戶籍從業人員參加基本醫療保險有關問題的通知》(穗勞社醫〔2009〕7號)參加外來工醫保的申請人,其繳納外來工醫保時間納入累計繳納時間。
辦法所稱的符合計劃生育政策是指申請人無違反計劃生育政策,并經申請人在本市的現居住地街道(鎮)衛生和計劃生育工作機構審核。
辦法所稱的無違法犯罪記錄由本市公安機關負責核查。
辦法所稱的合法穩定住所證明包括:本人或夫妻共同擁有的房屋的合法產權證明;政府、用人單位出具的分房證明、租賃證明;直系親屬擁有供其居住房屋的合法產權證明及同意遷入的書面意見;合法承租且依法辦理租賃備案手續、租賃期一年以上的房屋租賃合同。申請人借住在親戚朋友家的,提供以下材料之一:(一)業主房產證和允許借住書面證明;(二)本市實際居住地所在的居(村)委出具的證明;(三)物業服務企業出具的證明。
第四條 各相關部門之間整合和共享信息資源,充分利用信息化手段簡化申請流程,構建責任明確、功能互補、注重實效的工作機制。
市發展改革部門負責擬定年度積分制入戶的人口總量控制計劃,會同市人力資源和社會保障部門、市來穗人員服務管理部門制定急需工種或職業資格目錄。
市來穗人員服務管理部門負責統籌協調及具體實施積分制入戶工作,組織、協調和指導各區來穗人員服務管理部門及其有關窗口開展相關工作,并負責積分制入戶資格及《廣東省居住證》的審核、資料歸檔和積分制入戶信息管理系統建設工作。
各區來穗人員服務管理部門及其積分制入戶受理窗口具體負責申請受理、資料錄入、資格初審和資料整理上報等工作。
有關教育部門按規定負責審核學歷證書(不含本市技工學校畢業證書)并出具學歷鑒定或者驗證證明。
市人力資源和社會保障部門負責審核就業登記憑證、核定繳納社會保險證明。
市公安機關負責審核戶口簿、身份證,查核無違法犯罪記錄,核準落戶地址,辦理入戶手續。
市科技創新主管部門負責牽頭編制列入創新創業積分指標單位目錄。
市民政部門負責審核義工服務情況。
市住房和城鄉建設部門負責審核合法住所情況。
市衛生和計劃生育部門負責審核無償獻血情況、計劃生育情況并出具證明。
團市委負責審核志愿服務情況。
地稅部門負責審核個人所得稅納稅情況。
廣州鐵路集團負責核定本系統員工職工社會醫療保險繳費時間。
市工業和信息化部門負責牽頭協調積分制入戶信息管理系統的項目立項和驗收。
市財政部門負責保障本級積分制入戶工作所需的各項經費。
市人民政府其他各有關職能部門及其所在區、街道(鎮)的分支機構、派出機構,在職責范圍內負責做好積分制入戶工作。
第五條 優化積分制入戶信息管理系統建設,依托市政府信息共享平臺,實行積分制入戶網上報名、網上排名公示等功能,實現積分制入戶管理工作信息化、網絡化。
第六條 申請積分制入戶人員可于每年規定時間開始30天期限內進行網上申請,如實填報自評分和錄入個人相關資料,并到居住所在區積分制入戶受理窗口提交相關紙質資料。
第七條 各區積分制入戶受理窗口自接收申請人紙質材料之日起,在20個工作日內,對符合辦法第四條規定的申請人建立申辦資料檔案。
第八條 各區來穗人員服務管理部門負責積分制入戶資格初審,自接收窗口上報的申辦資料檔案之日起,在10個工作日內把初審結果和申辦資料上報市來穗人員服務管理部門。
第九條 市來穗人員服務管理部門會同有關部門在20個工作日內,按規定對申請人積分制入戶條件進行審核排名。
須將申請人信息發送到有關部門進行審核的,市來穗人員服務管理部門將申請人信息發送至相關部門,各相關部門自收到申請人信息之日起在10個工作日內進行審核處理并反饋審核結果。
第十條 市來穗人員服務管理部門負責向申請人本人公開有關審核情況5天,經公開無異議的,在廣州市政府門戶網站和市來穗人員服務管理局網站向社會公示有關審核排名結果5天。
第十一條 公開、公示期間如有異議,可向市來穗人員服務管理部門書面反映、實名舉報或投訴。經核查有效的,應及時糾正或者按本細則第十四條規定處理。公示無異議的,由市來穗人員服務管理部門在廣州市政府門戶網站和市來穗人員服務管理局網站公布入戶名單。
第十二條 進入入戶名單人員,由市來穗人員服務管理部門簽發入戶卡。申請人按公安機關公布的入戶須知提供相應證明材料,憑入戶卡到市公安機關辦理入戶及隨遷手續。
落戶地址應按照以下順序選擇填報:(一)在本人或直系親屬擁有產權并供其居住的房屋、合法承租的有一定期限的房管部門的公房(含政府提供的保障性住房)或政府或用人單位擁有產權安排供其居住的本市房屋地址登記入戶;(二)如沒有以上規定住所的,準予在工作單位集體戶或人力資源市場集體戶登記入戶,與實際居住地、工作地所在區的親戚朋友搭戶;(三)以上方式均無法辦理落戶的,在實際居住地、工作地所在街道(鎮)公共集體戶登記入戶。
第十三條 通過積分制入戶人員的配偶、未成年子女,準予同時遷入本市居民戶口。
第十四條 積分制入戶申請人及其隨遷人員存在隱瞞、欺騙或提供虛假申報證明材料情形的,一經查實,其申請不予辦理,并通報各審核部門,永久取消其申請積分制入戶資格。已經入戶的,予以注銷,退回原籍。
積分制入戶工作有關職能部門及其工作人員應當依法履行職責。
第十五條 申請戶口遷入我市人員,應符合計劃生育政策。
第十六條 本辦法自印發之日起實施,有效期1年。有關政策法律依據變化或者有效期屆滿,根據實施情況依法評估修訂。
附件:1.廣州市積分制入戶指標及分值表
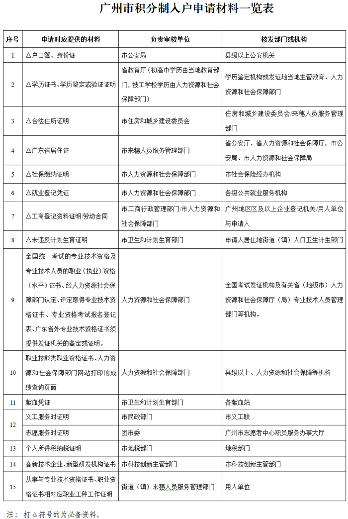
2.廣州市積分制入戶申請材料一覽表
3.廣州市積分制入戶申請辦理流程圖
附件1

附件2

附件3

(廣州市來穗人員服務管理局辦公室 2016年10月28日印發)

